各位老师:
为进一步规范和简化各类专利、计算机软件著作权、动植物新品种权等知识产权申报,为师生提供优质便捷的知识产权服务,经公开招标,学校已与宁波甬致专利代理有限公司签订《知识产权维护和代理服务合同》。现就进一步做好知识产权管理服务工作相关事项通知如下:
(1)我校师生在向国家有关部门申报职务知识产权时可自行决定是否委托代理机构,若需选择代理机构进行代理申报,建议优先选择宁波甬致专利代理有限公司。
(2)凡选择宁波甬致专利代理有限公司进行代理申报的各类知识产权,学校将督促该公司按照与我校签订合同,落实服务质量、收费标准等,具体标准见后附。
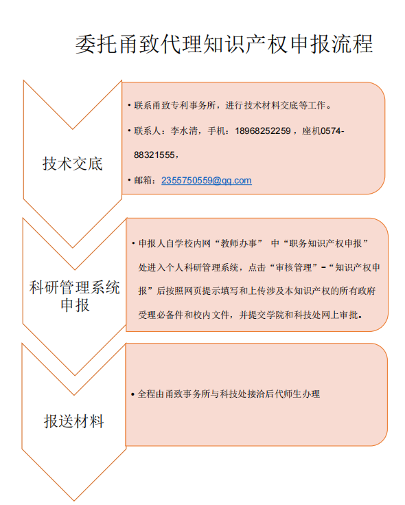
(3)凡选择宁波甬致专利代理有限公司进行代理申报的各类知识产权,自科研管理系统审核通过以后,所有知识产权申报材料盖章(包括盖校章)、报送国家有关部门、材料归档等事宜皆由甬致专利代理有限公司与科技处接洽后代为办理,实现师生跑零次。具体办事流程见附件图。
通知未尽事项,可联系宁波甬致专利代理有限公司宁大项目联系人李水清(电话:18968252259,邮箱:2355750501@qq.com)或者科技处赵映儿(电话:87609127/678280)。


宁波甬致专利代理有限公司服务收费标准:
(1)每件发明专利申请代理费用为3500元(包干价,官费除外);
(2)每件实用新型专利申请代理费用为 1500 元(包干价,官费除外);
(3)每件外观专利申请代理费用为 400 元(包干价,官费除外);
(4)每件计算机软件著作权申请代理费用为 380 元(包干价,官费除外);
(5)每件PCT申请的包干费用为 14500 元(包干价,含官费);
(6)发明专利优先审查服务(进入实质审查才能办加快),收费标准:1500元/件;
(7)办理专利转让、许可备案等服务收费为100元/件(包干价,官费除外);
(8)年费代缴服务费:缴费总额*5%;
(9)汽车零部件专利走宁波市专利保护中心快速通道,另收费发明1000元/件,实用新型500元/件;
(10)新一代信息技术及新能源领域专利走浙江省专利保护中心快速通道,另收费发明1000元/件,实用新型500元/件;
宁波甬致专利事务所宁大项目咨询:
1、宁大项目联系人:李水清,手机:18968252259 。
2、甬致流程部电话:0574-88321555,邮箱:[email protected]。
3、甬致专利部,娄莹:15067430482,[email protected]
宁波甬致专利代理有限公司简介:
宁波甬致专利代理有限公司成立于 2006 年,是浙江省规模较大的知识产权服务公司之一,年代理专利业务一万件左右。为宁波市鄞州区政府重点引进的科技创服务平台单位、宁波市知识产权运营机构、宁波市科技服务示范企业、浙商全国理事会知识产权战略合作伙伴,2018 年被评为全国知识产权服务品牌机构。